√100以上 event flow clipart 192870
As event professionals, we have seen way too many events go over time due to lack of planning and scheduling We understand that a little discrepancy in the schedule is inevitable, but we wanted to help mitigate this issue! Workflow business events are a good target for triggering approval flows The workflow workitem event can be used in conjunction with the validate and complete OData actions to facilitate completion of a work item in Power AutomateGratis The Flow ClipArt i AI, SVG, EPS och CDR Hitta också dekorerade bokstav i alfabetet eller hur fästa på nike Clipart gratis bilder bland 73 061
Event Company Organization Chart Clipart Pikpng
Event flow clipart
Event flow clipart-3 Free process flow clipart in AI, SVG, EPS or PSD Process Overview 04 Color Flow Lines Bright Dynamic Flow Line 04 The Brilliant Dynamic Flow Color 03 Variety Of Dynamic Flow Line Of Business Card Templates 02 Dynamic Flow Line With A Pencil Brilliant Dynamic Flow Line Card 05Canvas Print Description Featuring a variety of deep, rich colors shaped like vertical feathers, "Even Flow" is a modern, abstract print that evokes an excited, passionate feeling Beautiful, bold hues that bleed together are the focal point for this print, reflecting vibrant feelings of imagination, adventure, and curiosity



Your Basic Flowchart Freeology
Flowchart Symbols Flow Arrows Programming Process Drawings by michaeldb 12 / 12,452 Business man decision process management flowchart Drawing by michaeldb 71 / 3,634 Flowchart elements Stock Illustration by csuzda 5 / 377 Flowchart diagram Stock Illustration by Ashleynomad 4 / 1,114 Flowchart program design flow plan Stock Illustrations by michaeldb 4 / 359 Presentation FlowGoogle Analytics events flow visualizes the order in which the events are triggered by users on your website Events in Google Analytics are any actions like button click, video play or pdf download Event flow reports display how users are interacting with your website To view this report, you have to implement event tracking in Google Analytics798 Free flow clipart in AI, SVG, EPS or PSD Color Flow Lines Bright Dynamic Flow Line 04 The Brilliant Dynamic Flow Color 03 Variety Of Dynamic Flow Line Of Business Card Templates 02 Dynamic Flow Line With A Pencil Brilliant Dynamic Flow Line Card 05
Canva's free online flowchart maker is full of designermade templates, so all that's left for you to do is add your information Add and edit your flowchart steps in just a few clicks – simply click the holder text to add your own Create a flowchart – fast – by selecting from our range of templates Click a template to start editingEvent flows wait for expected changes in your data source, and then act immediately upon these changes being met This allows you to trigger automated or 'set and forget' type communications, such as sending out a welcome notification to a new customer, confirming an appointment has been booked or providing an update on an application as it progresses to the next stageCorona virus pandemic Drawing by siberianart 0 / 0 event cancelled sticker event cancelled square isolated sign event cancelled label Stock Illustration by aquir 0 / 0 event cancelled round ribbon isolated label event cancelled sign Clipart by aquir 0
Event Flow and EventSourcing I am trying to go over Eventflow to use on a POC after deciding I dont want to create my own implementation of Event store and Event Hydration Eventflow looks like a good option I currently use Mediatr and with eventflow to keep things minimum I would use its Command Handling and Event EmitsEvents let you track special content like videos, downloadable items, and embedded gadgets The Events Flow report can help you discover which Event content keeps users engaged with your site, and see the paths users take from one popular Event to the next In this article Event Flow report prerequisites Access the Events Flow reportIf you're already tracking content like videos, downloads, and embedded gadgets as Events, you can use the Events Flow Report to see the actual order in whic



Vector Constellation Flow In Space Vector Constellation Flow In Space Stock Illustration Of Star Wave For Design Canstock



How To Draw A Timeline Diagram In 3 Simple Steps
19,567 Event Planner clip art images on GoGraph Download high quality Event Planner clip art from our collection of 65,000,000 clip art graphicsThe event flow defined by DOM Level 2 events has three phases capturing phase, at the target and event bubbling phase The first to happen is the Event Capturing, it provides an opportunity to intercept events if necessary Then the actual target recieves the event The Final phase is the bubbling, which allows a response to the eventDownload jpg Inflammation response cycle process 170 x 170px 5KB Download jpg Flow clipart 600 x 415px 2101KB Download png On this page you can find images of collection Flow clipart, also you can find similar varinats in other categories, use search form To clarify the list of pictures that you see



Data Flow Icon Hd Png Download Vhv



Free Events Cliparts Download Free Events Cliparts Png Images Free Cliparts On Clipart Library
Specifies how many events the pipeline can buffer if the events cannot flow through the pipeline fast enough This buffer protects loss of data in cases where there is a sudden burst of data maxEventBatchSize number No Specifies the maximum number of events to be batched before the batch gets pushed through the pipeline to filters and outputsNow that you know the benefits of having a flow chart and are still unsure how to make your own layout for your event, above are samples provided for you to download for free in PDF and Microsoft Word format to use as a reference material For other types of flow charts, check out Peak Flowchart Templates to see various other samplesEvent Flow, du Groupe Reworld Media, propose une solution plurimédia, intégrant contenus intelligents et audience grâce aux supports prints, digitaux, événementiels et l'expertise des plus grandes marques média françaises Échéance ultime, la rencontre physique matérialisera la campagne et constituera un contenu additionnel à diffuser



Q Tbn And9gcsivh4w9gg5xtidxypibyiflzoblheguhldpipkyfdck5o9spzm Usqp Cau



Event Flow Chart Images Stock Photos Vectors Shutterstock
Cvent's event workflow management features allow event planners to set task lists for event staff, send todo emails, track task completions, and moreGetting started¶ Initializing EventFlow always starts with an EventFlowOptionsNew as this performs the initial bootstrap and starts the fluent configuration API The very minimum initialization of EventFlow can be done in a single line, but wouldn't serve Event Flow Diagram Software Edraw makes it easy to create attractive event flow diagrams with its predawn templates and shapes It's designed with a collection of smart tools which enable users to freely design and customize the diagram The interface is straightforward and easy to learn, so that anyone could use instantly



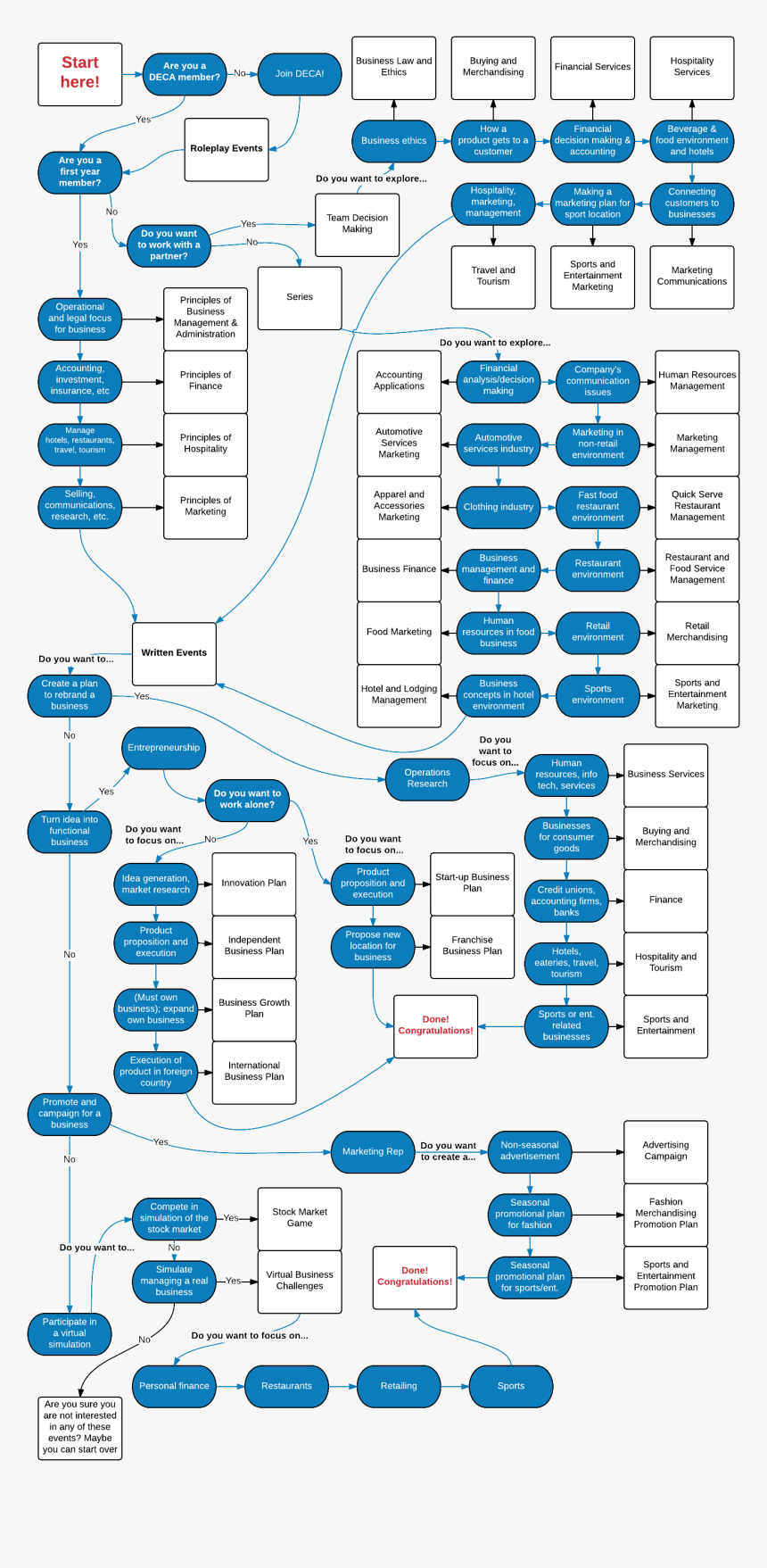
Deca Deca Deca Event Flow Chart Hd Png Download Transparent Png Image Pngitem



Food Web Chain Clip Art Energy Flow Arctic Transparent Png
10 Sequence of Events Flowchart PowerPoint Template 10 sequence of events flowchart PowerPoint template is a process flow diagram that can be used to show the timeline development or step by step process of growth and development The 10 sequence of events flowchart PowerPoint diagram is used to show ten steps of an event or ten stages of an event Normally, an eventWater flow clipart collection Cliparts World 19 Search here for Water flow clipart collection Cliparts World 19 out of 50 ready to use vector and photo images You can use them for free Already 1073 visitors found here solutions for their art work 7 users visited water flow clipart How To Flowchart Everything and Improve Your Event Processes There have been three transformational moments in my professional career The first was learning how to delegate when I hired my first employees The second was developing a good sense of work / life balance through better time management



Event Flow With Time Management Ppt Show Infographic Template Powerpoint Slide Templates Download Ppt Background Template Presentation Slides Images



Event Management Flow Chart Concept Stock Photo Image Of Convention Agenda
7 Event Flow Chart Examples & Samples in PDF Instructions given through written narratives can be complicated, not to mention monotonous Sometimes, long narratives aren't paid much attention to, this is why some would prefer to use flowcharts Flowcharts visually present a particular flowEvent Clipart event icon clipart illustration cinema text transparent sports event asian games jakarta title art word asian games black line background263 flow chart clipart Sort By Downloads Date Format All SVG AI EPS Show 90 180 360 Go 10% off all plans with coupon code DOMAINVECTOR



Planning Stock Illustrations 223 099 Planning Stock Illustrations Vectors Clipart Dreamstime



Mutually Exclusive And Exhaustive Events 6 4 Youtube
How create an engaging Event Flow Template for your Virtual Experiences $ 9700 USD Create your own VIRTUAL EVENT FLOW TEMPLATE to maximize engagement and connections at your online events, remote meetings and virtual experiencesDinner Table Event 2 253 47 Crowd Of People Crowd 278 8 25 Birthday Cake 1 4 40 Event Auditorium 198 267 32 Live Concert ConcertIf you have any questions, please contact Customer Service by email at support@clipartcom, or by phone at , weekdays from 9 am to 5 pm ESTInternational customers please call



Church Events Presbytery Of Genesee Valley



Sequence Of Event Chart Worksheets Teaching Resources Tpt
Looking forward to do many many more events with all of you gorgeously taken Pages Businesses Local Service Event Planner Even Flow Experiences LLP Videos Thank you for what you do @sonu_sood #sonusood #virtualeventGratis Process Flow ClipArt i AI, SVG, EPS och CDR Hitta också flöde eller flödesschema pilen Clipart gratis bilder bland 73 061 bilder Please Feel free to get in touch if you can't find the Current Events clipart your looking for Current Events Current Events Current Events Current Events Current Event Clip Art At Clker Com Vector Clip Art Online Royalty Current Events



The Abap Detective Works The Flow Chart Sap Blogs



Project Management Manual Methods Part 3e Task Flow Charts Clipart Best Clipart Best
Hi all, I have tried to build a flow that adds an item to a sharepoint list dependent on the category of an outlook event The category is called "Annual Review" as shown with a calendar event as below In the flow, everytime it runs, it keeps saying false even though the flow condition says "Annual Review" Any help would be greatly appreciated!If the power app is shared with another user, another user will be prompted to create new connection explicitly Default Name Type Description Required Connection String securestring Azure Event Hubs Connection StringBrowse 1,244 event planning stock illustrations and vector graphics available royaltyfree, or search for event or event planning business to find more great stock images and vector art Group of people stand near big calendar, watches, document



Security Information And Event Management Vulnerability Management Arcsight Ibm Ibm Text Console Png Pngegg



Event Company Organization Chart Clipart Pikpng
Event Flow Production Demensia total Party Night Bello Horizonte hoy noche de locura hasta el amanecer los esperamos English (US) Español;Beginners Slow Flow Yoga Date August 5 @ 10 pm 100 pm Recurring Event An event every week that begins at 10 pm on Thursday, repeating until Cost Free This is a fun class working on strength, flexibility and balance It's a great introduction to yogaEVENT MANAGEMENT FLOW CHART Date & Time Venue VIP Night Invitation Food & Drink Entertainment Mailing List Community Council Media List, Press Releases and Press Invites Sponsorship Vendors Children's Area Layout Walkthru



Sequence Of Events Planning With Text Boxes Ppt Powerpoint Presentation Gallery Clipart Pdf Powerpoint Templates



Microsoft Power Automate Flow Sms Outlook Appt Reminders Neil Sabol S Blog It Weird Bikes And Other Random Topics
The flow works except it is using a different time zone on the calendar create event Additionally, I need to know how Flow recognizes if the SharePoint item is marked as All Day Event For example On SharePoint, the user selects Start Time @ 900 AM End Time @ 10 PM Here's the SharePoint list itemRacetimes for Azure Functions and Event Grid Further extends the Azure Functions Example to publish to Event Grid, following the RabbitMQ patternNET Core A Web API running NET Core 22 using the event flow It uses the predefined command/entities/events from the complete example65 Free images of Flower Clipart Related Images clipart flower floral spring garden nature design pattern summer plant 307 431 29 Abstract Art yellow petaled flower 68



Timeline Tracks Bubble Clipart For Powerpoint Slidemodel



Your Basic Flowchart Freeology
We created this Free Show Flow Template to help guide you through the scheduling process10,339 Event Planning clip art images on GoGraph Download high quality Event Planning clip art from our collection of 65,000,000 clip art graphicsThis item Even Flow Canvas Wall Art Print, Artwork $ In stock Ships from and sold by Canvas on Demand Deco 79 Metal Movie Reel Elegant Accessory for Conference Room $3799 Only 2 left in stock order soon



4 Tips On How To Flow Better With Your Event Wedding Planner Events By Deb



Virtual Product Launch Software Virtual Training Sales Enablement Event Software Virtual Sales Kickoff Events Software Virtual Corporate Events Solutions
Edraw's event flow diagram symbols can be easily edited with selection and control handles which appear right after you drag and drop them onto the canvas You can drag these handles to resize or rotate the shapes The fill color can also be changed instantly through the color bar on the bottom of the canvas



Event Management Plan Powerpoint Topics Powerpoint Slide Clipart Example Of Great Ppt Presentations Ppt Graphics



Free Events Cliparts Download Free Events Cliparts Png Images Free Cliparts On Clipart Library



Process Work Flow Clipart Pinclipart



Paint And Sip Events Paint It Easy Fun After Work Creative Escapes



Free Process Workflow Cliparts Download Free Process Workflow Cliparts Png Images Free Cliparts On Clipart Library



Event Flow Slide Team



Discotheque Flyer Tor Music Event Discotheque Flyer Tor Alternative Music Event Poster Basckground Is Full Of Glitter And Canstock



Event Management Flow Chart Concept Stock Photo Image Of Convention Agenda



Work Breakdown Structure Diagram Software Cacoo Vision Work Breakdown Structure Examples Events Clipart Pinclipart



405 962 Networking Event Illustrations Clip Art Istock



1



Event Flow Ppt Powerpoint Presentation Gallery Layout Ideas Powerpoint Templates



Clip Art Happy Work Anniversary Clipart Clipart Suggest



The Abap Detective Works The Flow Chart Sap Blogs



Event Flow Ppt Powerpoint Presentation Model Layout Ideas Powerpoint Templates



Your Basic Flowchart Freeology



Svg Clipart Let It Flow Holidays Wine Sayings Cutting Etsy



Sequence Graphic Organizer Sequencing Graphic Organizer Graphic Organizers Free Graphic Organizers



Event Flow Chart Images Stock Photos Vectors Shutterstock



Flow Chart Handdrawn Scribbled Powerpoint Clipart



Workflow Business Process Management Business Process Model And Notation Clip Art Png 1800x725px Workflow Business Business



Event Timeline Design Vector Material Timeline Vector Information Chart Png Transparent Clipart Image And Psd File For Free Download In 21 Infographic Design Template Timeline Design Circle Infographic



Event Management Archives Salesforce Event Management Blog



Yearbook Pages Pictavo Blog Pictavo



Diagrams Data Flow Dfd Chris Bell Business Fine Information Simple Data Flow Diagram Free Transparent Png Clipart Images Download



Clipart Panda Free Clipart Images



Unidirectional Data Flow In Lux Diagram Free Transparent Png Clipart Images Download



Flow Chart For Olympic Sports How To Connect An Image To A Topic In Your Mind Map How To Create A Custom Library Flowchart Clipart



Work Flow Process Chart Business Process Flow Chart Br Event Clipart Best Clipart Best



Sponsorship Opportunities Proposal Powerpoint Presentation Slide



How To Create Flow Charts In Draw Io Draw Io



Top 6 Considerations When Integrating Your Event Data With Other Business Systems Eventsforce



Vector Clipart Ocf Operating Cash Flow Concept With Keywords Letters And Icons Flat Vector Illustration Isolated On White Background Vector Illustration Gg Gograph



28 Free Open Source And Top Flowchart Software In 21 Reviews Features Pricing Comparison Pat Research B2b Reviews Buying Guides Best Practices



Event Flow Chart Images Stock Photos Vectors Shutterstock



Event Driven Process Chain Diagrams Solution Conceptdraw Com



Free Events Cliparts Download Free Events Cliparts Png Images Free Cliparts On Clipart Library



Flow Map For Sequencing Worksheets Teaching Resources Tpt



405 962 Networking Event Illustrations Clip Art Istock



A Typical Flow Of Events In A Caller Interface Clipart 7618 Pikpng



Milestone Clipart And Illustrations



Event Flow Ppt Powerpoint Presentation Summary Gridlines Powerpoint Templates



Event Flow Ppt Samples Download Templates Powerpoint Presentation Slides Template Ppt Slides Presentation Graphics



Release Branches Git Flow Transparent Png 614x3 Free Download On Nicepng



Let It Flow Wine Design Digital Clipart Solid And Cut Out Etsy



A Typical Flow Of Events In A Caller Interface Clipart 7618 Pikpng



10 Awesome Event Presentations For Eventprofs Edition



Event Chain Diagram Wiring Diagram Process Flow Diagram Paper Smart Contract Pen Angle Pencil Png Pngegg



Workflow Engine Document Business Process Microsoft Flow Png Clipart Angle Area Brand Business Process Concept Free



10 Awesome Event Presentations For Eventprofs Edition



How To Draw A Timeline Diagram In 3 Simple Steps



1



Updated Show Your City Pride By Attending A 414 Day Event



Serverless Find And Download Best Transparent Png Clipart Images At Flyclipart Com



Events Tracking System User Flow User Flow Flow Chart Infographic User Flow Diagram



Free Highlighted Event Timeline Template For Powerpoint Slidemodel



Azure Event Hubs And Its Complete Overview Serverless360



Event Management Circus Icon Clipart Pinclipart



What Is It About This Prom Dress Clipart That Makes It So Good The Answer Will Surprise You Pretty Little Lines



An Overview Of Alerts For Event Management Operators Servicenow Docs



Sequence Of Events In A Narrative Lesson For Kids Video Lesson Transcript Study Com



The Flow Premium Flyer Psd Template Extragfx Free Graphic Portal Psd Sources Photoshop Frames Vector Clipart Overlays Action For Photoshop Projects Proshow Producer Projects After Effects And More For Designers



Real Tornado Clipart Vector In Ai Svg Eps Or Psd



Event Timeline Design Vector Material Timeline Vector Information Chart Png Transparent Clipart Image And Psd File For Free Download



Sequence Of Events During A Typical Vulcanian Explosion In 1997 Download Scientific Diagram



Event Flow Logo Event Flow Hd Png Download Transparent Png Image Pngitem



1



Flowchart Incident Report Process Flow Diagram Information Png Clipart Area Chart Diagram Event Explanation Free Png



Event Flow Diagram Free Event Flow Diagram Templates



Colour Online Large Scale Data Of A Debris Flow Event Debris Png Stunning Free Transparent Png Clipart Images Free Download



Workflow Icon Clipart Diagram Green Yellow Transparent Clip Art



Free Flow Chart Clipart In Ai Svg Eps Or Psd



Flowchart Flowchart Components Process Modelling Using Event Driven Process Chain Login Flow Chart Sample



Clipart Panda Free Clipart Images



Sequence Of Events Lesson For Kids Video Lesson Transcript Study Com



Check Out 5 Tips For A Smooth Event Check In Last2ticket



Eps Vector Vector Cyan Flow Chart Infographic Elements Stock Clipart Illustration Gg Gograph



Class Schedule Catering Event Planning Worksheet Transparent Png 795x995 Free Download On Nicepng



Water Cartoon Clipart Diagram Chart Process Transparent Clip Art



3d Liquid Flow Wave Color Abstract Background Event Pattern Curve Background Image For Free Download

コメント
コメントを投稿